Schematics
•Logical representation of physical entities
•Facilitates circuit analysis and meaning extraction
•Common conventions are applied to enable better portability
–Symbols
–Reference designators
–Flow and layout
–Connect by name
Schematics Symbol

Reference Designators
•Reference designators are used to enumerate components for identification during assembly
•Syntax is typically
<component mnemonic><unique sequence number>
–Example: R100, C4, L102

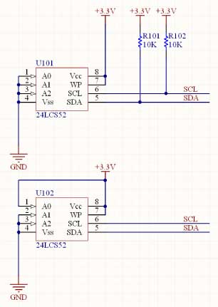
Wire-by-Name
•Explicit wires are often omitted for clarity
–“Wire by name”convention is applied
–All nets of a common name are implicitly tied together

Flow and Layout
•Schematics generally follow a top-to-bottom, left-to-right convention
–Operating node voltages decrease from top to bottom
–Currents flow from left to right
<<< Halaman